首页
机构概况
技术服务
检测检验
安全培训
交流合作
联系我们
论坛
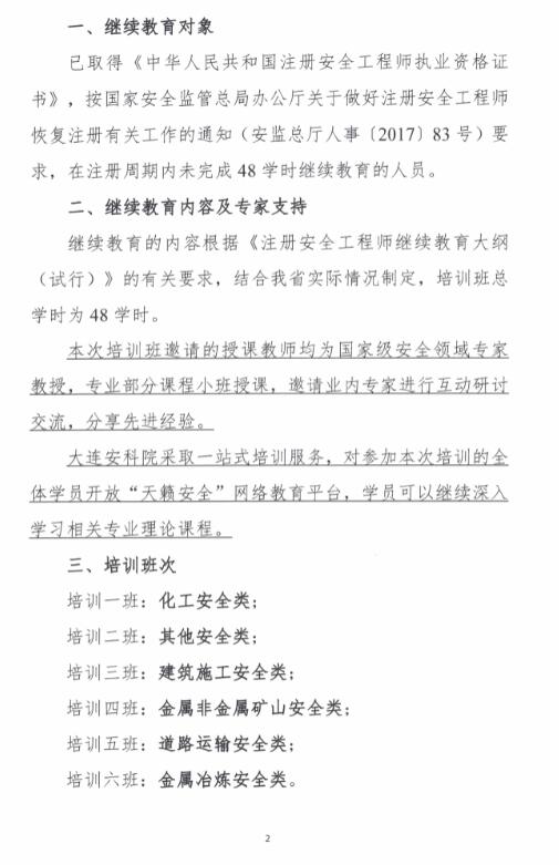
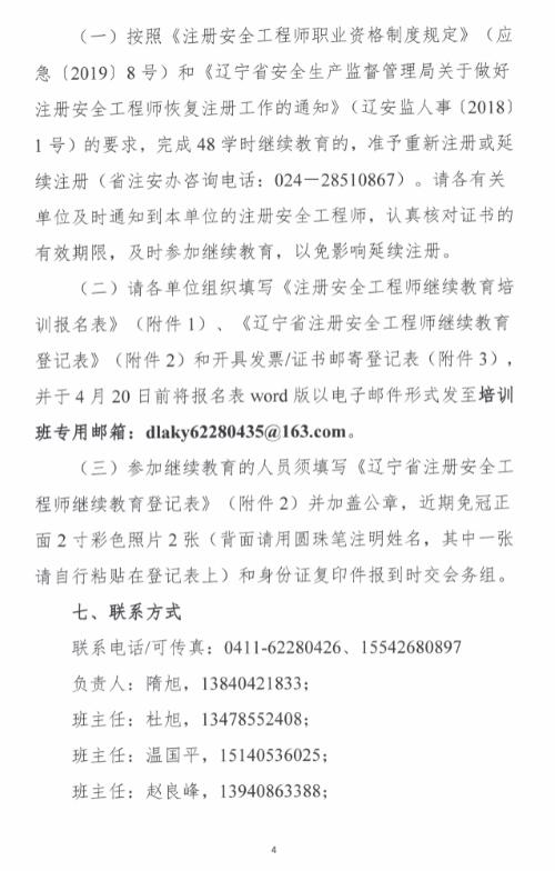
关于举办2019年度第一期辽宁省注册安全工程师 继续教育培训班的通知
作者:大连安科院
发布时间:2019-11-26 11:06:39
2019注安继续教育培训通知.pdf
附件-报名表-注安继续教育培训班通知(第一期)(3).doc
登陆邮箱